设为首页
|
加入收藏
|
联系我们
|
无障碍辅助浏览工具条
首页
|
政务公开
|
资讯中心
|
服务中心
|
互动中心
|
政务服务
站内搜索:
您的位置:
首页
>
政务公开
>
法定主动公开内容
>
人事信息
2021 年 11 月 18 日 星期四
相关栏目
质量安全
农经管理
农村改革
现代农业
机关建设
优化营商环境专栏
服务中心
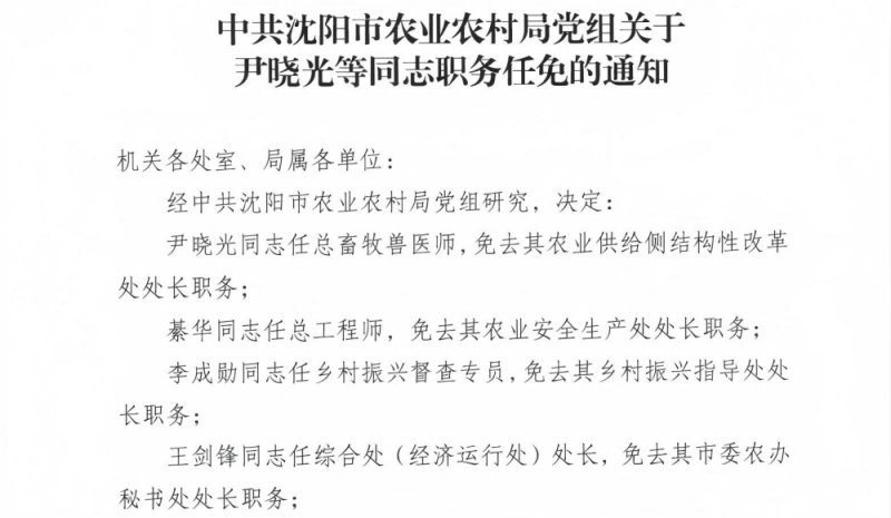
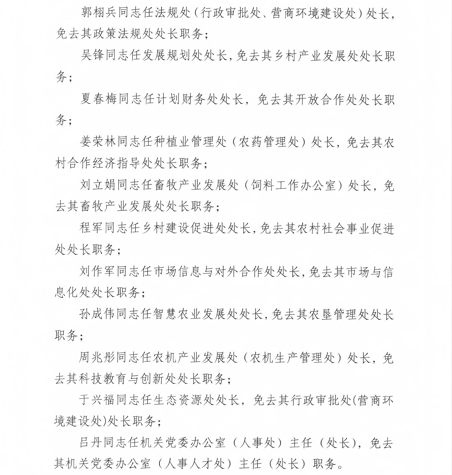
中共沈阳市农业农村局党组关于尹晓光等同志职务任免的通知
信息来源:人事处 发布时间:2025-11-26
主办:沈阳市农业农村局 地址:沈阳市和平区南堤西路529-1号城新大厦1号楼
政务公开电话:024-82703878 邮编:110001
[网站地图]
网站标识码:2101000035
公安备案号:21010202000449
辽ICP备18004178号
技术支持单位:沈阳市大数据管理中心(沈阳市信息中心、沈阳市信用中心)